← Back to Blog
Home
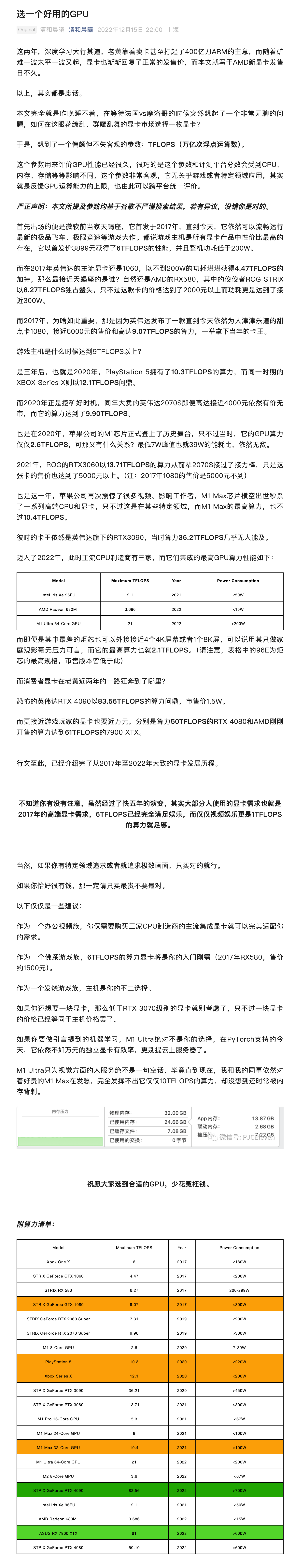
选一个好用的GPU
2022-12-15